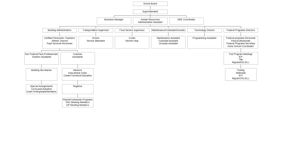
Policy 400.1: Organizational Chart (Line of Authority)

See attached sheet for organizational chart.

All complaints directed toward the school district should follow Aberdeen School District Policy 418.5 located at www.aberdeen58.org.  Click on the district tab at the top of the page. Scroll down to district policy under the district tab.  Click on the district policy tab to locate the specific policy.

ADOPTED:   January 27, 2000

AMENDED:       January 21, 2004

                        March 28, 2007

Organization Flow Chart
Organization Flow Chart